Jan 142012
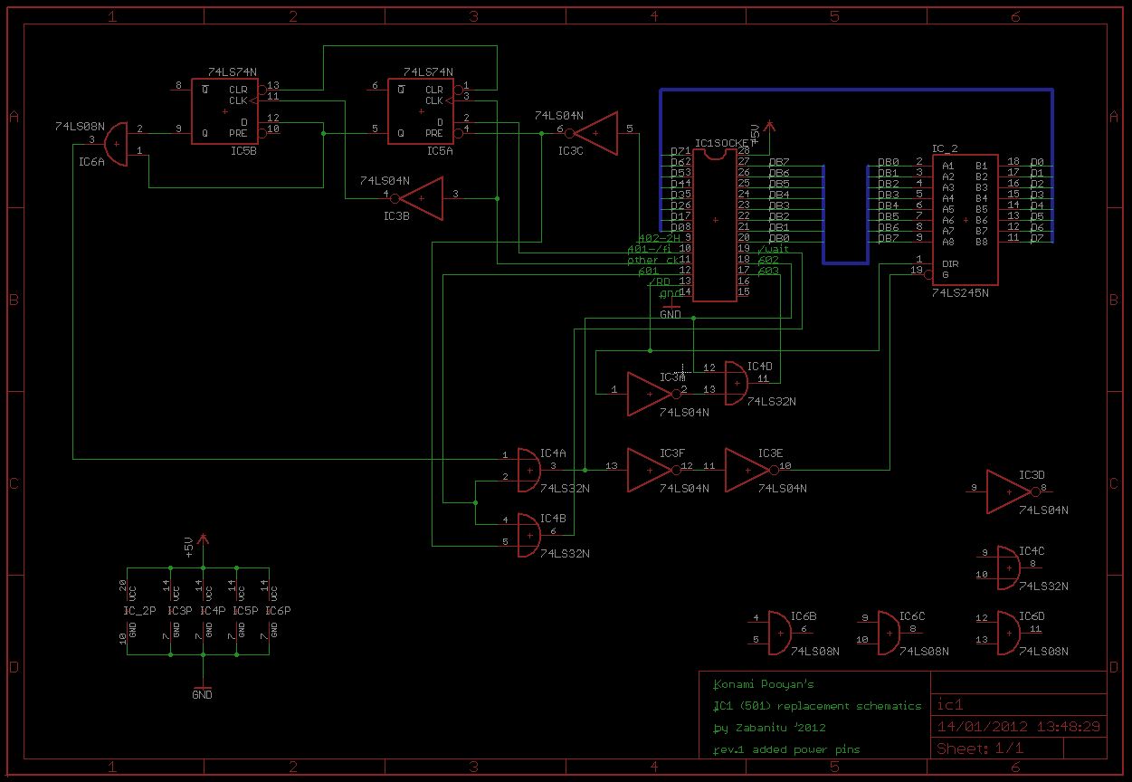
Zabanitu has sent me his schematic that has been reverse engineered from the (Konami) 501 replacement board on his bootleg Pooyan.
At this point it is untested and maybe there is even a possibility this will work on a genuine board too?
Here is the Eagle CAD schematic anyway should anyone want to try this out
If you do, please let me know what the outcome was.
Thanks
DOWNLOAD


Sorry, the comment form is closed at this time.